尊龙凯时人生就是搏
联系电话

微信同号

尊龙凯时人生就是搏 > 高升专 > 专升本 > 自学考试 >

自考生关注!自考英语(二)可以免考!-尊龙凯时人生就是搏

点击量: 790 发布时间: 2022-06-01 14:43 微信号:18064481435



  常常有自考生问

  “我好久没接触英语书了”

  “我已经考过英语四六级了”

  “我能不能不考英语这门呢”

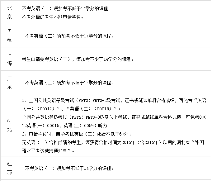
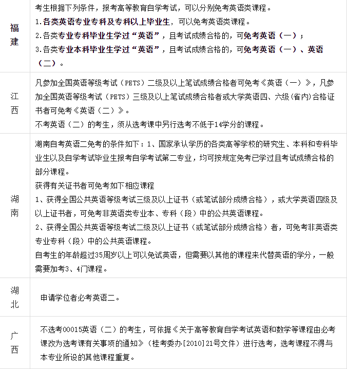
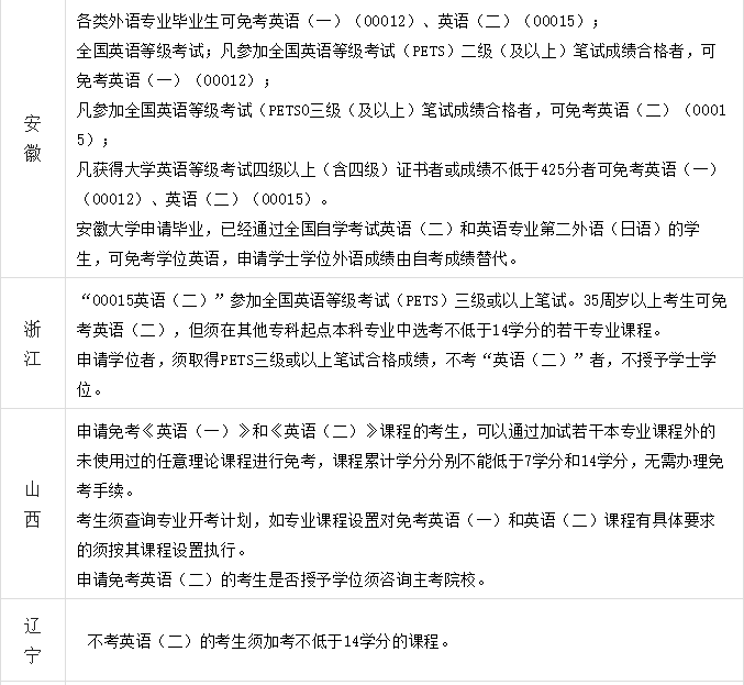
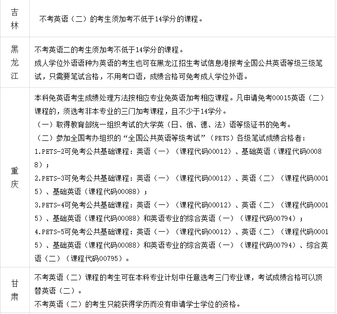
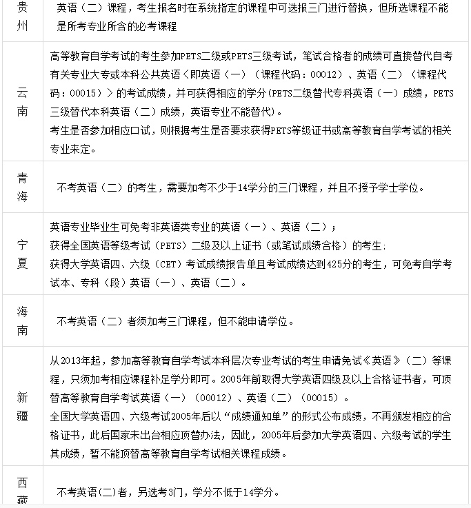
  在自考英语中免考要什么条件

  在自考中,英语(二)是自考本科中基本会涉及的公共科目,与你能否取得学位证有着很大关系。

  在有些省份中,没有考英语(二)是不能拥有学位证书的。

  而有的省份院校中,只要你达到一定分数,不再需要单独考英语(二),就能获得学位证书。

  想要同时拿到毕业证书和学位证书的同学千万要注意这一点!

  免考英语(二)在不同省份也有不同的要求,小聚已经帮大家整理好了。


  动动小手收藏这份小tip!需要的时候翻出来看看自己是否符合

  实在不想翻那就来咨询小聚吧!             

                                                                                                                                                                                              


  扫描下方二维码,或添加微信号,了解自考、成考、网教、二元制全日制大专等相关资讯,更有历年真题、考试大纲等你领取。

      

  随着踏入社会,很多人都无缘全日制学历的提升自己,那么其实通过成人高等教育的方式来提升自己:

  初中、中专、高中学历想要拿全日制大专学历的,可以考虑福建省的二元制全日制大专政策等;

  初中、中专、高中、大专学历想要拿大专、本科学历的,可以考虑成人高等教育的方式:自学考试成人高考网络教育、国家开放大学(电大)等学历提升形式获取;

  想要尊龙凯时人生就是搏?不知道怎么选择?咨询在线老师或快速添加老师微信:171 0118 0054(手机微信同号)免费咨询。
                                                                                                                                                                                                                                                               



关注尊龙凯时人生就是搏

微信搜索关注「中创学历提升培训中心」公众号

资讯、规划、真题、资料等你来领

联系尊龙凯时人生就是搏

电话:厦门市集美区珩山街993号

电话:18064481435(微信同号)

网站地图